Προεδρικό διάταγμα 41/18 - Άρθρο pb

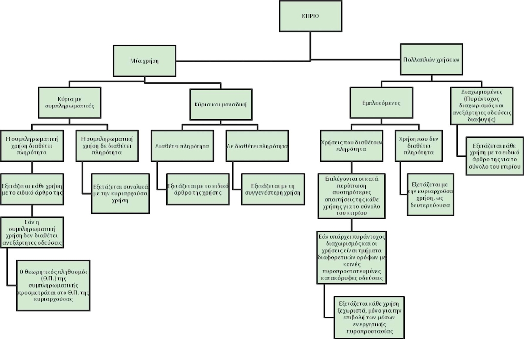
Παράρτημα Β: Τρόπος αντιμετώπισης από άποψη πυροπροστασίας κτιρίων με μία ή περισσότερες χρήσεις


Συνδεθείτε στην Υπηρεσία Νομοσκόπιο
Είσοδος στην υπηρεσία Νομοσκόπιο.
   
Χρήστης
Κωδικός
  Υπενθύμιση στοιχείων λογαριασμού
   
 
Νέοι χρήστες
Εάν είστε νέος χρήστης, θα πρέπει να δημιουργήσετε ένα ΔΩΡΕΑΝ λογαριασμό προκειμένου να φύγει το παράθυρο αυτό και να αποκτήσετε πλήρη πρόσβαση στην υπηρεσία Νομοσκόπιο.
Δημιουργία νέου λογαριασμού

 

 

pd.41.18.28



Copyright © 2020 TechnoLogismiki. Με την επιφύλαξη παντός δικαιώματος.